首页 | 卓越绩效 | 山东品牌 | 质量工程师 | 设备监理 | 质量教育 | 下载专区 | 质量创新 | 顾客满意度 | 质量竞争力 | 精益生产 | 品牌策划 | 协会简介 | 联系我们
首页 >> 卓越绩效

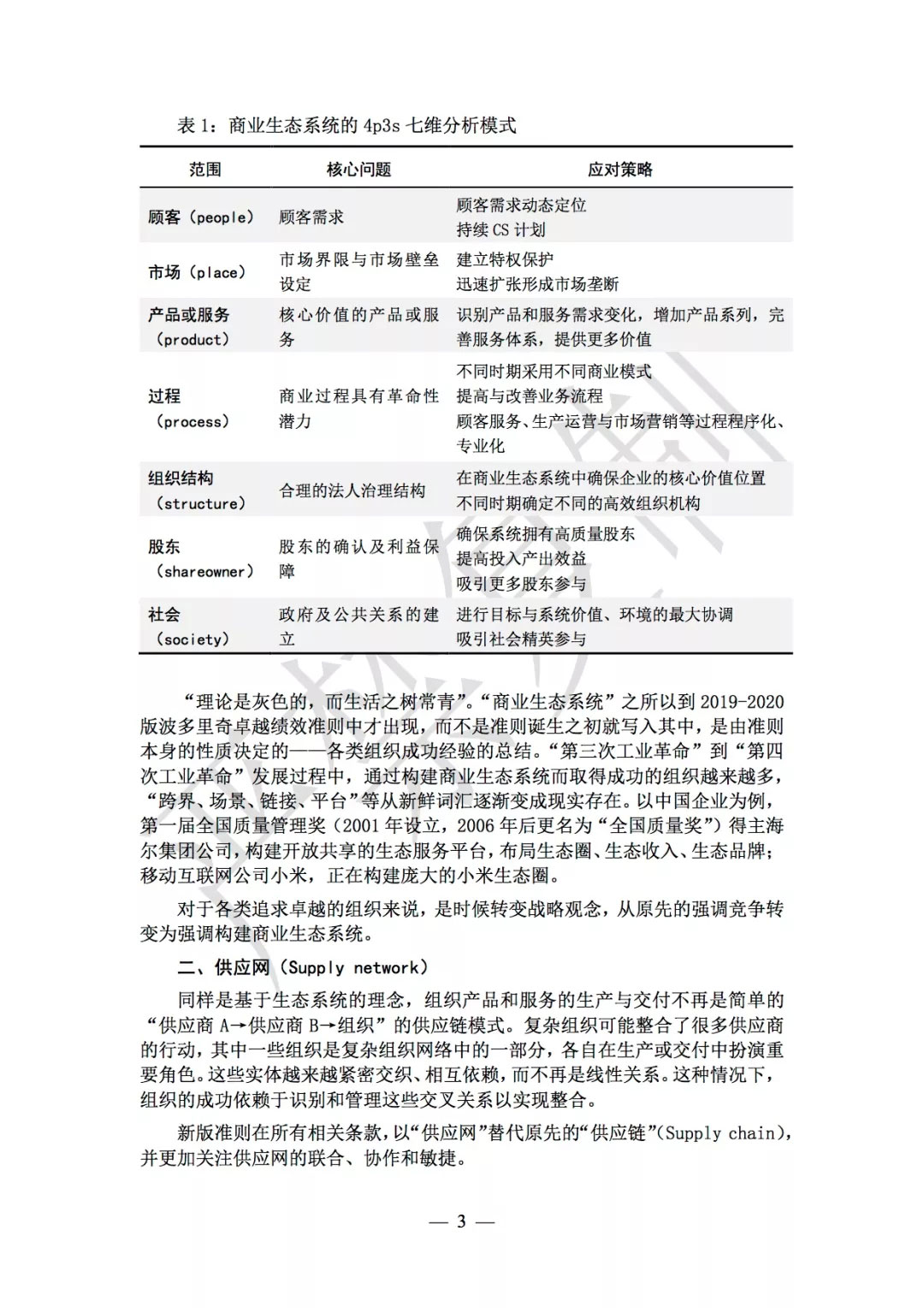
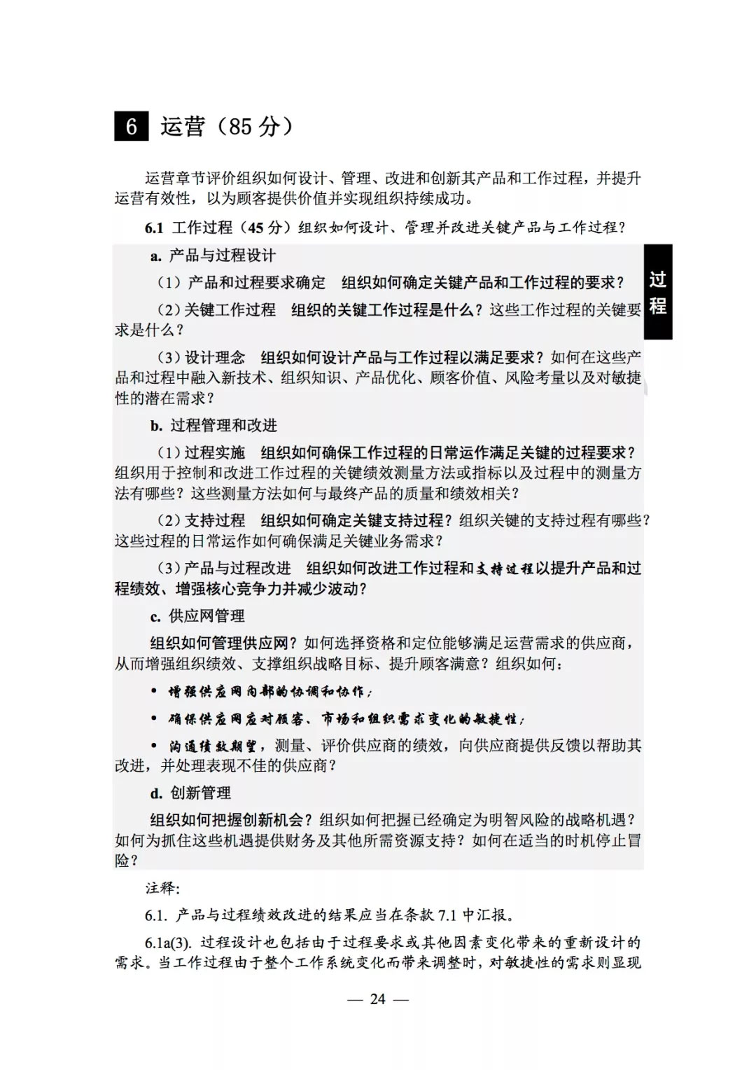
2019-2020版波多里奇卓越绩效准则-翻译
发布时间:2019-10-23 13:33:25     浏览次数:10384
 
































声明:
1、凡本网站原创信息均属山东省k1体育版权所有,未经本网授权,不得转载使用。
2、本网转贴的文章均转载自国家正规网站,转载、编译或摘编的目的在于传递更多信息,并不代表本站赞同其观点和对其真实性负责。
版权所有:山东省k1体育 ©2007-2023
地址:济南市历阳大街6号银丰大厦  邮编:250002
电话/传真:0531—88023958
电子信箱:sdzlpjxh@163.com
鲁ICP备12010223号-2